玩家社群

客服信箱:cs@dekarons.com

客服LINE:官網右側懸浮欄

官方資訊

  • [公告] 2025年11月19日 例行維護公告(已結束) 
  • 2025-11-19
20251119日 例行維護公告
 
 
 
親愛的DEKARON玩家:
202511199:00~12:00期間,將對DEKARON所有服務器進行例行維護。
維護期間無法登入遊戲,還請提前做好下線準備。
 
本次更新維護內容如下:
 
内容
開啟 DK Square賽季更新(S2賽季)

- S1賽季結束:原有S1賽季中達成的DP點數、階級將初始化,DK square新手支援裝備將自動刪除。
- S1賽季紀念稱號獎勵【S1賽季英雄】,預計將在次周例行維護中完成。

活動
開啟 補給機器(黃果醬)
開啟 翅膀鑲嵌製作/解除概率提升活動
開啟 翅膀覺醒強化減負活動
開啟 異界阿勒卡迪亞活動
結束 大師技能強化狂歡活動
結束 凜冽寒冬活動
結束 狂暴的貝雷斯活動
結束 不滅的阿奎萊斯伊侵襲活動
 
遊戲商城

上架 黃果醬50個禮包
上架 黃果醬5個禮包
上架 NEW翅膀幸運箱
上架 NEW翅膀鑲嵌石幸運箱 4
上架 神秘的布料6折優惠禮包1
上架 神秘的布料6折優惠禮包2
上架 帕勒卡符文 大發箱
上架 楓葉符文大發箱
上架 新鐵匠的超級箱
上架 阿勒卡迪亞的加護幸運箱
上架 新型夏威夷套裝與翅膀兌換箱
上架 新型夏威夷套裝兌換箱
下架 防具鑲嵌石大發箱 3 10個
下架 防具鑲嵌石大發箱 3
下架 手鐲/腰帶鑲嵌石隨機箱 3
下架 新魔幻之塔 幸運箱 3
下架 新哥尼亞勒的祝福寶箱 2+1
下架 白色情人節符文 大發箱
下架 繽紛夏日幸運箱1
下架 新型度假套裝與甜甜圈泳圈兌換箱
下架 新型度假套裝兌換箱
 
網頁商城
上架 阿勒卡迪亞的加護 50個/箱 1+1禮包    (每個賬號限購1次)
上架 阿勒卡迪亞的加護 24個/箱 1+1禮包    (每個賬號限購3次)
下架 特惠貴賓成長禮包                      (每個賬號限購1次)
下架 1級直升券(185級以下用)               (每個賬號限購5次)
下架 1級直升券(190級以下用)               (每個賬號限購3次) 
下架 1級直升券(200級以下用)               (每個賬號限購1次)
下架 1級直升券(210級以下用)               (每個賬號限購1次)
 
其他

優化 全能聖水重复使用時提示消息
優化 DK階級信息顯示
 - 打開[情報]欄將滑鼠放置在DK階級時,將彈出階級信息。
優化 大滅亡大師任務NPC
 - 阿勒卡迪亞地區的<NPC:大師 哥尼亞勒>將改名為<NPC:大師 蒙多爾>.
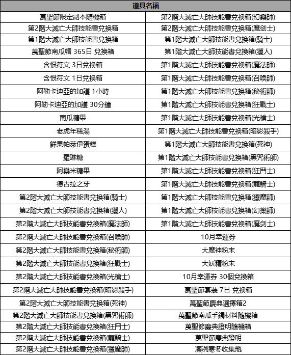
刪除 道具說明中顯示已過期的道具
 
 
 
《DEKARON獵魔出擊》
官方網站:https://dk.dekarons.com/
官方粉絲團:https://www.facebook.com/Dekarons2022
YouTube:https://www.youtube.com/channel/UCuwd1YQ2ReO2czzdFzBLwSw
客服諮詢: